首页
新闻中心
国有产权
招标代理
农村产权
政策法规
资料下载
关于我们
当前位置:
首页
>>
招标代理
>>
采购公告
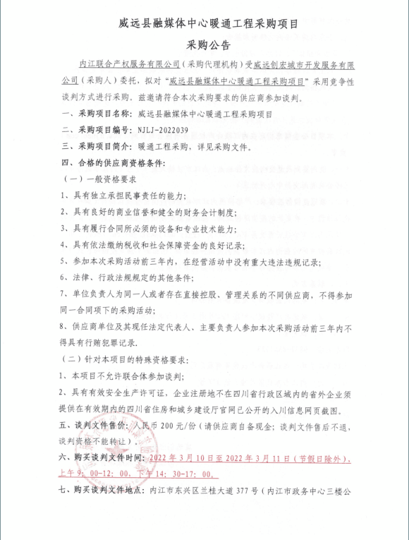
威远县融媒体中心暖通工程采购项目采购公告
作者:办公室 发布时间:2022-03-09 16:09
【上一篇】:
内江市市中区乐贤片区棚户区改造项目(二期)及周边配套道路项目全过程造价控制 咨询...
【下一篇】:
内江市国有资产监督管理委员会2021年工资审计服务采购项目采购公告