首页
新闻中心
国有产权
招标代理
农村产权
政策法规
资料下载
关于我们
当前位置:
首页
>>
招标代理
>>
采购公告
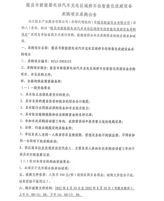
隆昌市新能源电动汽车充电区域停车位智能化改建设备采购项目采购公告
作者:办公室 发布时间:2022-08-23 17:21
【上一篇】:
四川东同建设集团有限公司房屋购置采购项目采购公告
【下一篇】:
隆昌隆盛实业有限公司食堂改扩建后厨设备采购项目采购公告