首页
新闻中心
国有产权
招标代理
农村产权
政策法规
资料下载
关于我们
当前位置:
首页
>>
招标代理
>>
采购公告
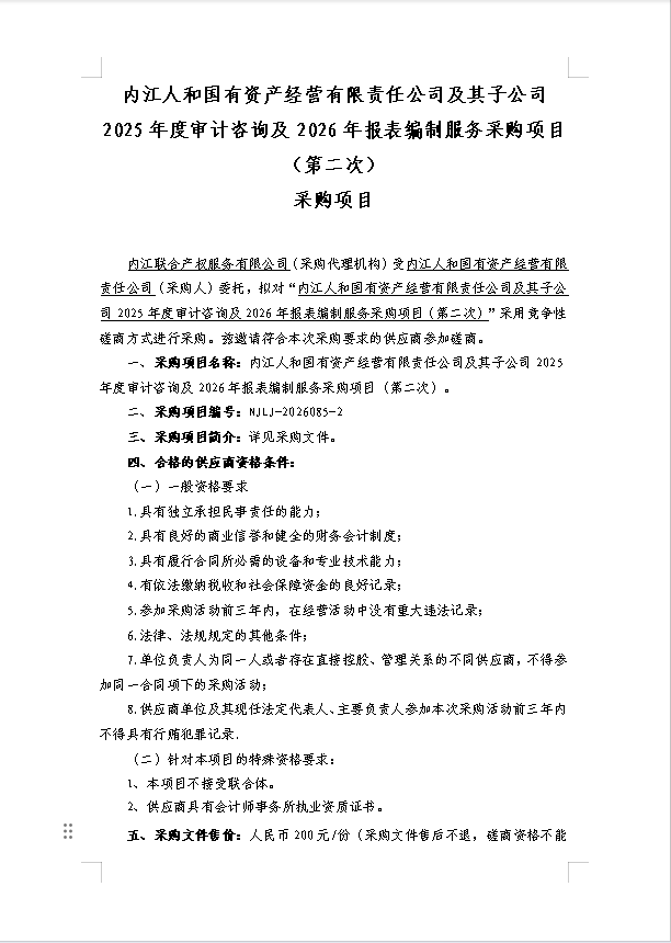
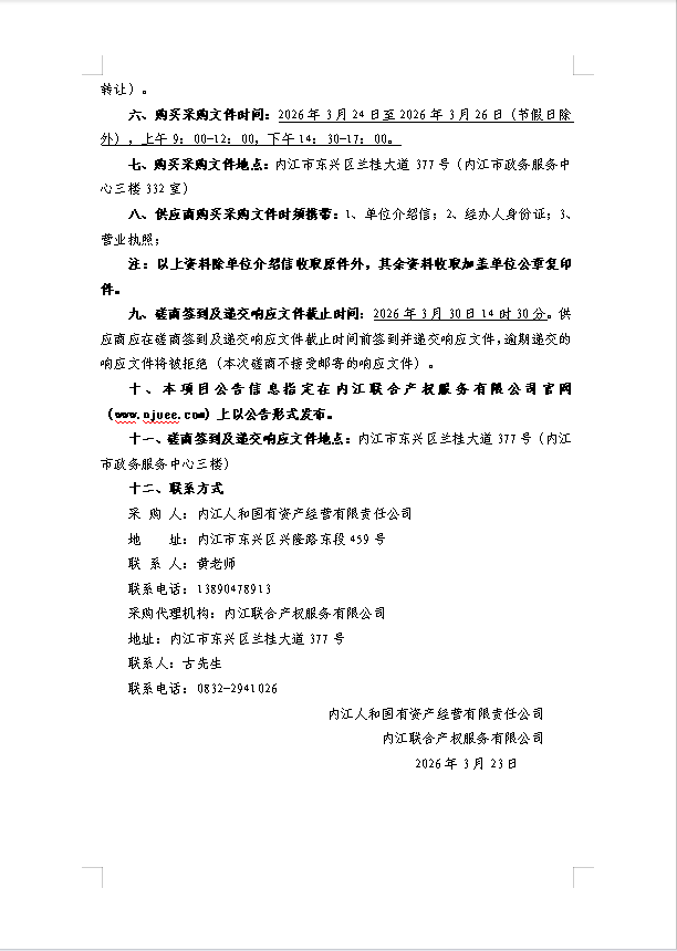
内江人和国有资产经营有限责任公司及其子公司2025年度审计咨询及2026年报表编制服务采购项目(第二次)采购公告
作者:办公室 发布时间:2026-03-23 17:30
【上一篇】:
内江汉江实业集团有限公司及其子公司2025年度审计咨询及2026年报表编制服务采购项目(...
【下一篇】:
资中县乡村振兴示范镇基础设施提升改造项目罗泉连接线材料采购