首页
新闻中心
国有产权
招标代理
农村产权
政策法规
资料下载
关于我们
当前位置:
首页
>>
招标代理
>>
采购公告
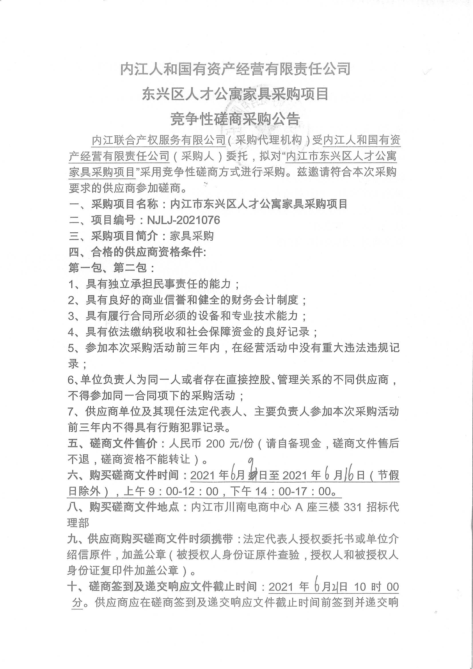
内江市东兴区人才公寓家具采购项目竞争性磋商采购公告
作者:办公室 发布时间:2021-06-08 16:53
【上一篇】:
内江市东兴区人才公寓窗帘采购项目竞争性磋商采购公告
【下一篇】:
内江市东兴区人才公寓家电采购项目竞争性磋商采购公告