首页
新闻中心
国有产权
招标代理
农村产权
政策法规
资料下载
关于我们
当前位置:
首页
>>
招标代理
>>
采购公告
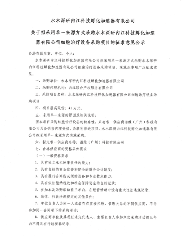
关于拟采用单一来源方式采购水木深研内江科技孵化加速器有限公司细胞治疗设备采购项目的征求意见公示
作者:办公室 发布时间:2021-12-13 15:47
细胞治疗设备明细.docx
【上一篇】:
内江市保安服务有限公司劳务派遣供应商备选库采购项目采购公告
【下一篇】:
大千路农贸市场景观绿化改造项目采购公告